• 首页
  • 部门概况
    • 部门简介
    • 现任领导
    • 机构设置
  • 专业设置
    • 专业简介
    • 国家教学标准
    • 人才培养方案
  • 教学建设
    • 教改前沿
    • 课程建设
    • 教材建设
    • 师资建设
    • 实习实训
    • 实验室安全
  • 质量管理
    • 学生评教
    • 教学督导
    • 教学诊改
    • 质量报告
  • 管理规范
    • 国家法规
    • 省级文件
    • 校内规章
  • 党建工作
  • 资料下载
专业设置
  • 专业简介
  • 国家教学标准
  • 人才培养方案
首页    专业设置    人才培养方案 正文

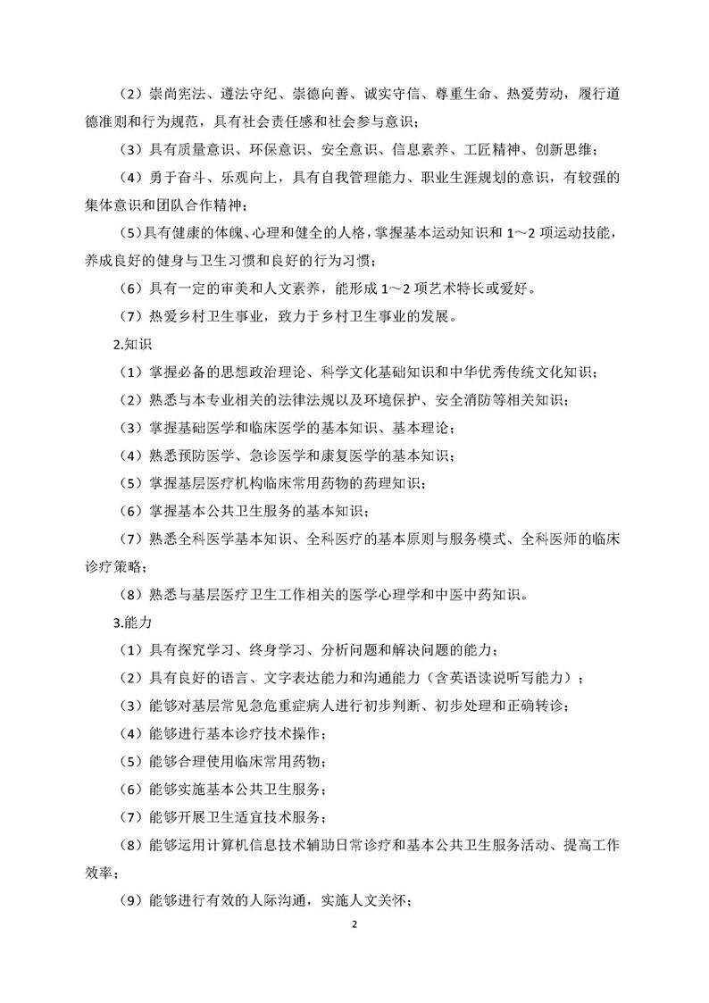
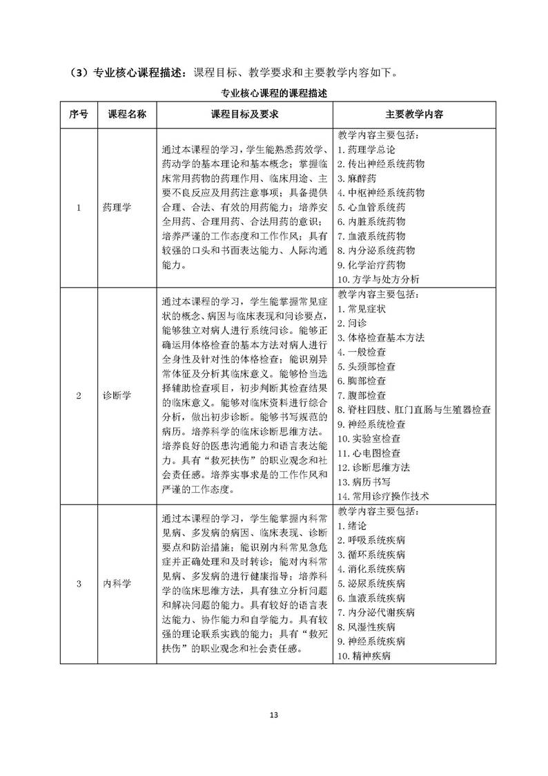
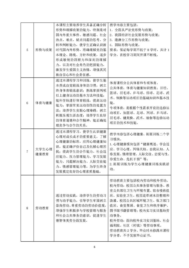
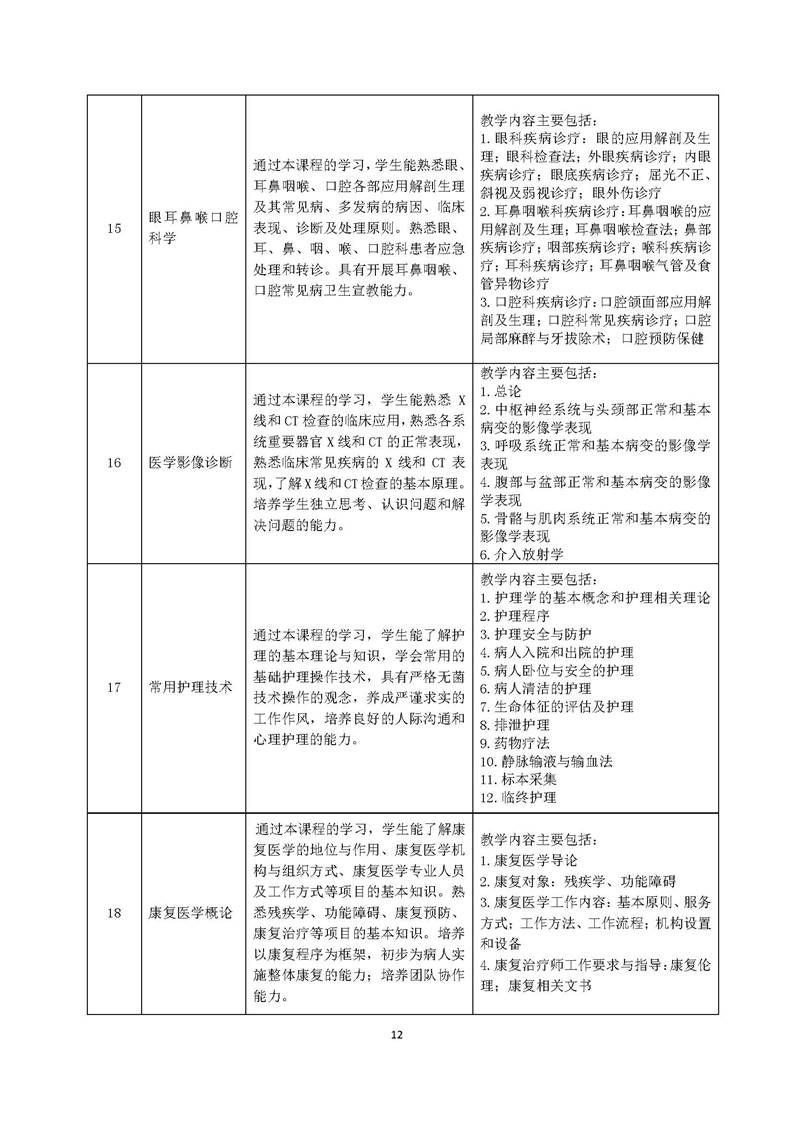
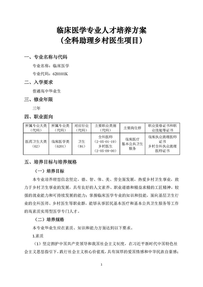
0301 临床医学专业(全科助理乡村医师) 2021版人才培养方案

2022年02月17日 19:05
   编辑:肖仁   作者:   浏览:次   

  • 服务指南

    • 1 学生服务
    • 2 教师服务
    • 3 湖职校历
    • 4 作息时间
  • 技能竞赛

    • 1 全国职业院校技能大赛
    • 2 技能大赛教学能力比赛
  • 考试考证

    • 1 英语四六级考试
    • 2 计算机等级考试
    • 3 职业技能鉴定
    • 4 1+X证书
    • 5 国家学分银行
  • 友情链接

    • 1 中华人民共和国教育部
    • 2 中国高职高专教育网
    • 3 中国高等教育学生信息网
    • 4 湖北省教育厅
    • 5 湖北省教育考试院
    • 6 湖北高校思政网

版权所有 © 2023 湖北职业技术学院教务处 办公地址:湖北职业技术学院南校区图新楼 911 室 邮编:432000 邮件:hbzyjwc@yeah.net 鄂ICP备10208586号-6